NUESTRA HISTORIA

 

 

El colegio Don Bosco de Mendoza fue fundado en el año 1892. Desde entonces ofrece una educación integral que combina la formación académica con valores cristianos y el espíritu del sistema preventivo salesiano.

Esta institución, la cual pertenece a la región Salesianos Norte, forma parte importante de la historia de la familia de Don Bosco cuyos orígenes datan desde la primera mitad del siglo XIX. 

MISIÓN

Ser un equipo inspectorial que busca, desde el servicio, generar un ecosistema comunicativo. Queremos favorecer los vínculos de comunión y la reflexión entre las personas que dan vida a los espacios de nuestra inspectoría, en torno a los valores que promovemos como presencia Salesiana en Argentina Norte. 

VISIÓN

Ser un servicio transversal que acompañe y oriente la praxis comunicativa en los diferentes sectores de nuestra inspectoría, a fin de construir una cultura comunicacional que actualiza la mirada profética de Don Bosco y su acción pastoral en clave juvenil y popular. 

VALORES

Comunicación 

Transparencia y coherencia 

Espiritualidad Juvenil Salesiana 

Actitud de servicio 

Pluralidad 

Reflexión

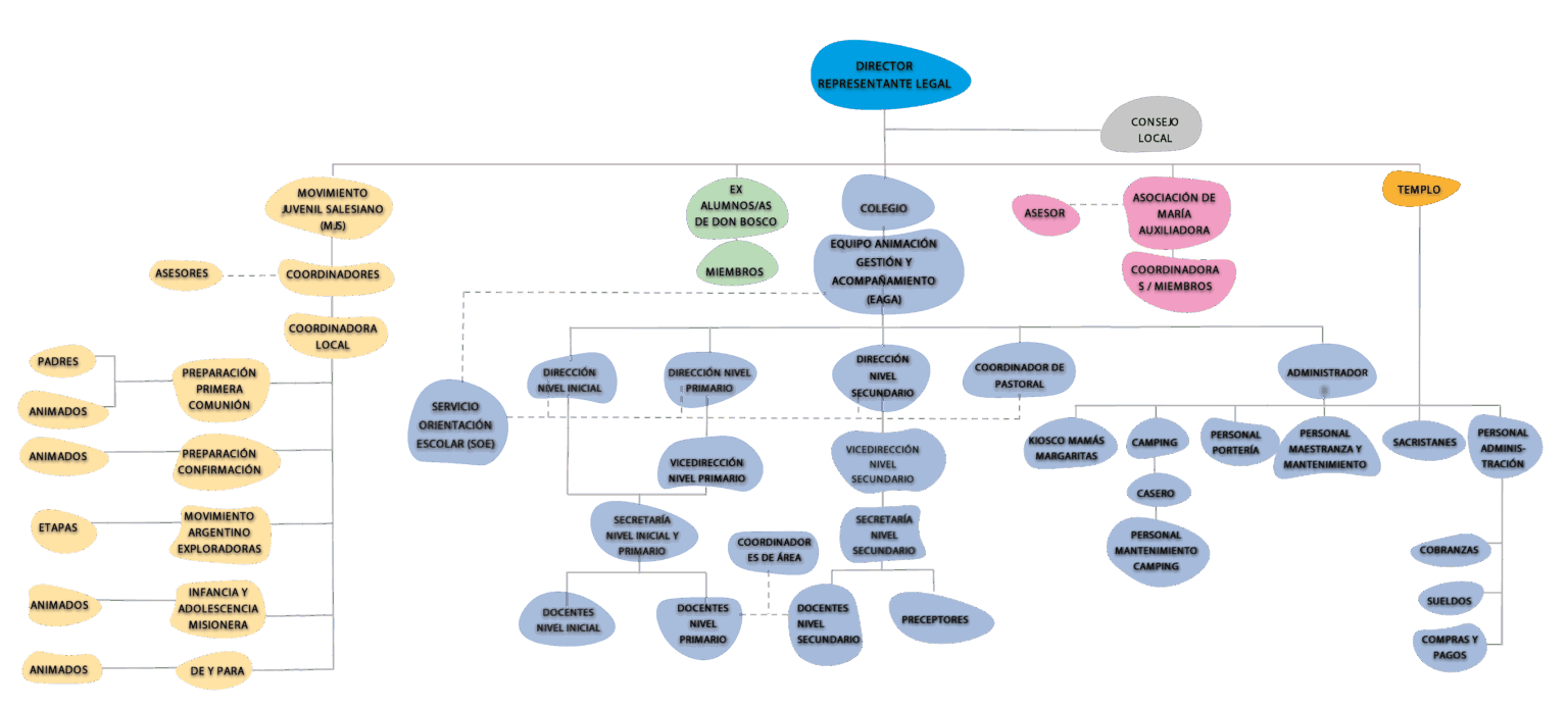
ORGANIGRAMA COLEGIO DON BOSCO

Scroll al inicio